
Careerglow is a Resume Portal that scan CV, automates resume review, quickly extracting key details like education, work experience, and skills. This portal streamlines hiring, saving time, ensuring consistency, and enabling objective candidate evaluation based on data-driven insights.
Design Development
Recruitment Technology

We did thorough research, checked out competitors, and kept improving. This helped us build a new app meeting top industry standards.


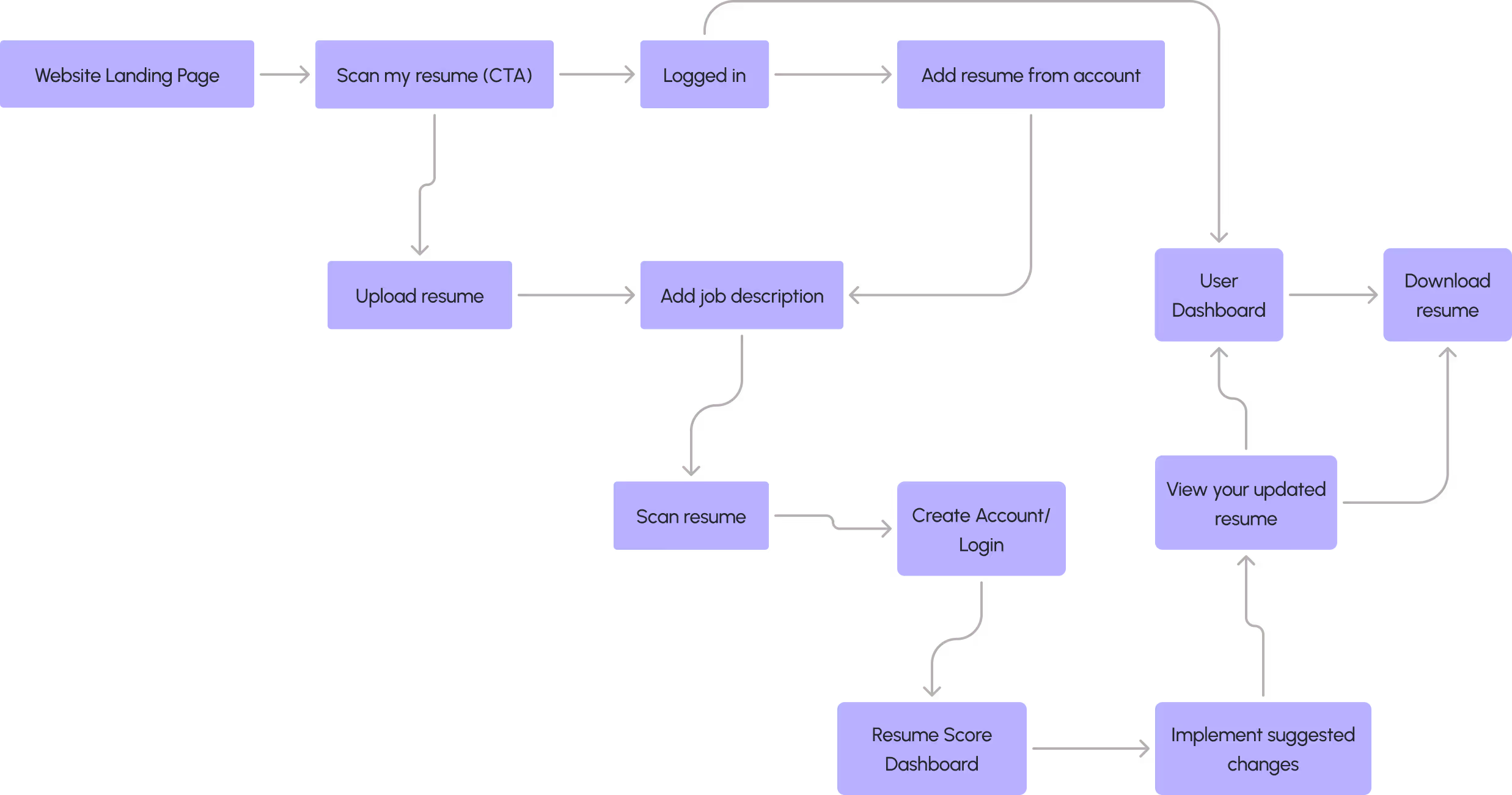
The current portal lacks the right user journey for an individual to gather insight into scan results
We revamped the website's user interface, prominently featuring key action points such as clear Call-to-Actions (CTAs) to facilitate custom resume scanning aligned with curated job descriptions. This enhancement aims to streamline the user experience, making it easier for users to match their resumes with specific job requirements.
“Emily struggles to tailor her resume to match job descriptions effectively, hampering her job search progress”.

“Drew lacks experience in customizing resumes to fit job requirements, feeling overwhelmed by the process.”

Phoenix, focused on sourcing top talent, struggles to effectively filter resumes based on custom job descriptions within the current portal, hindering her ability to identify the most qualified candidates.

Olivia finds it challenging to update her resume to align with current job descriptions, slowing down her reentry into the workforce

“a busy recruitment manager, finds it challenging to quickly identify suitable candidates due to the current portal's lack of robust resume scanning features, slowing down her hiring process.”

“Emily struggles to tailor her resume to match job descriptions effectively, hampering her job search progress”.

“Drew lacks experience in customizing resumes to fit job requirements, feeling overwhelmed by the process.”

Phoenix, focused on sourcing top talent, struggles to effectively filter resumes based on custom job descriptions within the current portal, hindering her ability to identify the most qualified candidates.

Olivia finds it challenging to update her resume to align with current job descriptions, slowing down her reentry into the workforce

“a busy recruitment manager, finds it challenging to quickly identify suitable candidates due to the current portal's lack of robust resume scanning features, slowing down her hiring process.”






AaBbCcDdEeFfEeGgHhIiJjKkLlMmNn
OoPpQqRrSsTtUuVvWwXxYyZz

